Compactron Triple triode push-pull driver PCB
I use this driver in the 815 class-A2 amp (on its own page)
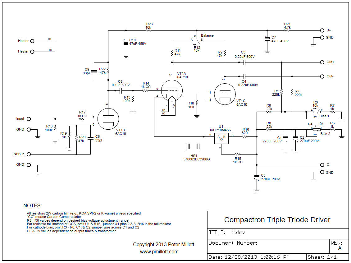
OK, yet another driver PCB for a push-pull amp. This one is simple, using a single compactron triple triode, like the 6AC10. Other triple triodes like the 6C10 (which has gotten expensive as its used in some guitar amps) and the 6AK10 are compatible as well. I found the 6AC10 worked the best for me.
Here's the schematic, showing values I'm using for the 815 A2 amp (or download a PDF file):

Circuit Description
First stage
The first stage is a standard grounded-cathode stage. Provisions are made to apply NFB to the cathode. A small capacitor across the plate load resistor can also be used to increase phase margin with global NFB. The values shown here are what I used for the 815 A2 amp, using global NFB, and a Dynaclone A431S OPT.
Second stage
The second stage is a differential amplifier. The tail can be connected to an IXCP10M45S CCS, or you can jumper the CCS and just use a tail resistor. In the 815 amp, I wound up jumping the CCS (install a wire between the pads for pin 2 and 3) and making R16 a 47k resistor. A trimmer pot is used in the plate load to allow some adjustment of balance.
Bias
The network of resistors and pots provide the bias adjustment circuit for the output tubes. Though it looks a little strange, the circuit is configured as shown so that if the wiper of a pot ever opens (entirely possible, it's a mechanical thing), the bias defaults to full negative. No reason for a bad pot to fry your output tubes...
The whole network is just a voltage divider (so be aware your rectified bias voltage needs to be a bit more than the voltage needed to bias the tubes).
The values shown are what my 815 A2 amp uses. Note that you will probably have to make changes to these resistor values to get the bias level that you want on a different design.
Here's the PCB:
This PCB is available on eBay.