The "NuHybrid" Headphone Amp - Hybrid headphone amp using the Korg Nutube
(Note most photos are hyperlinked to full resolution photos).
I've made some updates to the Mouser BOM due to a few items being out of stock for an extended period. The power switch, and two electrolytic capacitors, have been swapped for parts that are compatible and in stock (at least as of today).
This is a hybrid headphone amplifier that uses the Korg Nutube 6P1. It's based somewhat on the original "Millett hybrid" design that I published way back in 2002.
Like the original, this one can be built as an open PCB, mounted into a plastic base, with the parts (and glowing Nutube) exposed for all to see. Of course, you could also package it in a normal case if you wanted to. Also like the original, it uses a low-voltage tube stage to do the voltage amplification, and solid-state circuitry (this time an OPA551 opamp connected as a follower) to drive the current into the headphones.

The tube used here is the new Korg Nutube 6P1. The Nutube is a dual, very low power, directly-heated triode tube. It is built using a process originally used for Vacuum Fluorescent Displays (VFDs) - that is why you can see a bluish-white glow when the tube is powered up. I've been working with the folks at Korg in Japan for a while with this part, and use it in the Apex Sangaku headphone amplifier. I also arranged with Korg to distribute the 6P1 to DIYers and small OEMs. To that end I created www.nutube.us. You can find additional info on the 65P1 there, including the full datasheet.
The entire thing, including power supply, knob, etc. will cost you about $116. I am basically giving away the PCB for free with a Nutube in order to try and generate some interest in it.
Like the DIY Butte headphone amp, I want this to be a very easy project for somebody who has little electronics experience. To make it as easy as possible, I put together a comprehensive instruction manual, as well as a BOM (parts list) on Mouser's website, so it makes ordering the parts simple. More on that a bit further down the page...
The Circuit
(Download a full size schematic in PDF form)

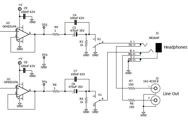
The input signal comes from RCA jacks, through a volume control pot, and is capacitively coupled into a pair of emitter followers using 2N3904 NPN transiostors. This is needed because the Nutube 6P1 is operated in "class A2" - that is, the control grid is biased slightly positive, so the grid draws a little bit of current when driven. The output of the buffer is coupled using a 10uF capacitor into the Nutube grids. A positive grid bias of 0V to 3.3V, adjustable using trimpots, is applied to the grids through a 33k resistor.
Filament power - which is only 700mV at 17mA per triode - is supplied via 150 ohm dropping resistors from a 3.3V linear regulator (which also supplies the positive grid bias). Note that the regulator WILL get hot - it's normal.
24V is supplied by a standard wall adapter. The plates of the Nutube are loaded with 475k resistors to the positive supply, which is a filtered (by R10 & C11) version of the 24V input.

The plates of the Nutube are directly coupled to a pair of opamp buffers. I used the OPA551 here, because I've had good success using it. Others will work, including the BUF634 open-loop buffer. I found that the OPA551 gave better performance, especially in that it contributed very little high-order harmonic distortion. The opamp output is capacitively coupled to the headphone jack through some large electrolytic capacitors (bypassed with small film caps). In addition, a pair or RCA jacks can be used to get a line output, for use as a preamp.

One addition that is not in the original Millett hybrid is the inclusion of an output muting circuit. This keeps the output disabled for about ten seconds after power-up, eliminating the big "thump" that you would otherwise hear as the output capacitors charged. This circuit is a simple MOSFET to drive the relay coil, and some diodes and an RC circuit on the gate. When the power is turned on, the capacitor on the gate is slowly charged until the gate voltage gets high enough to turn on the MOSFET, which pulls in the relay. When power is turned off, a diode quickly discharges the cap and drops the relay.
The PCB
The PCB is just under 5.5" x 2.7". The size was chosen to fit into one half of a standard plastic box from Serpac.

Construction
Assembly is as simple as soldering all the parts into the PCB.
To make it easier to build, I've put together a complete detailed assembly manual. It has a lot of pictures,. so it's a pretty big (113MB) file (!) It also includes the parts list (BOM) and schematic. Since the details are all in there, I won't repeat them here on the web page.
You can also download the parts list (BOM) by itself in PDF or XLS format.
Parts come from two sources: the PCB and Nutube are sold by me through my eBay store. The rest of the parts can be bought from Mouser or DigiKey.
To make things easier, I have shared a project at Mouser that you can access and pretty much automatically buy all of the parts needed, including the plastic case, knob, and AC adapter. You can edit your cart after loading the project if you want to change anything. To access the shared project, go to http://www.mouser.com/ProjectManager/ProjectDetail.aspx?AccessID=b68a30231c or http://www.mouser.com/Tools/Tools.aspx and enter this access code: b68a30231c
Upgrades
I am often asked what can be done to upgrade the designs that I publish. In this case, there are a couple of upgrades that I will mention right out of the gate. They are also shown in the notes section of the parts list.
One is the volume control pot. Unfortunately, all small (and cheap) volume controls suck. They have lots of channel mismatch, and they are noisy or get nosier with time. The pot I used here is not bad, but it is noisy at the bottom end of travel, which bugs me. So on this PCB I put in pads for the standard (Alps or others) small cheap control, and also a TKD 2CP601. The TKD pot is available from audiophile parts sources, like Parts Connexion. It IS expensive - it costs about $40, which is a lot considering the rest of this entire amplifier will cost about $116 to build. But if you do one upgrade, I would recommend this one. Although it is possible to build it with the standard pot and install the upgrade later, it is painfully difficult to remove the small pot to replace it - if you try it, I would suggest enlist the help of a soldering expert to avoid damaging the PCB pulling it out.
You can also upgrade capacitors - the electrolytic caps I used are pretty good (Nichicon "fine gold" audio electrolytic caps and Wima polyethylene film caps), but you may want to use something else. You can also upgrade the connectors to have gold plating for a few dollars if you want.
You can substitute your favorite opamp or buffer for the OPA551. It needs to support a 24V power supply, and be unity gain stable. Other than that it's up to you.
Although the 2N3904 transistors make surprisingly good followers, it's possible to swap in a JFET like the 2SK170 (or LSK170). If you do that, add a gate stopper resistor to prevent oscillation - 1k in series with the gate terminal works.
Performance & Measurements
In general, the NuHybrid amp performs a lot like the original Millett hybrid amp.
I made no attempt to tweak or trim the gain, so the gain is what you get from the Nutube stage. In this case it gives a voltage gain of about 6x. This seems OK for most applications, though its a little on the high side for IEMs and a few very high sensitivity headphones. Drive capability is limited by the output buffer. With the OPA551 used all headphones that I know of can be driven.
The frequency response is pretty flat. LF response is limited by the coupling caps, both at the input (in the case of high impedance headphones) and at the output (for lower impedance headphones). In any case the LF response is -3dB well below 20Hz, and the HF response drops well over 40kHz:


You can see a 0.5dB difference in level between L and R channels. This is due to gain mismatch between the two halves of the Nutube. I didn't provide a way to trim this, because so far the channel matching has been within 1dB, which is better than the matching of the channels in the volume control pot, and for most people inaudible.
An FFT of the output shows typical single-ended triode harmonic characteristics:

One of the cool things about this amp is that, by tweaking the bias, you can alter whet the harmonic makeup is. You can easily take the line output and feed it into a sound card input, and use a program like Audiotester to look at an FFT of the output. Then you can tweak the bias pots to tune the distortion. This FFT was taken with the bias set to give 11V at the opamp output, which is close to the minimum overall THD.
Speaking of which...

This plot shows THD+N vs. output level. At 1V RMS out (often the point we specify headphone amps), THD is about 0.6%. No, this is NOT a low distortion amplifier - it is very much like a triode amplifier with no NFB (which, in fact, it is). Clipping (5% THD) - if you can call it that, since it is more like gain compression - occurs at about 6V RMS out. Distortion shows a nice gradual rise with output voltage, with the typical noise "hook" at very low levels.

In the frequency domain, the THD is pretty flat. The rise aat high frequency is likely slew rate limiting. But look at the scale - even at 20kHz, the THD only rises form 0.63% to 0.73%.
The Sound
I always hate to try and answer the question, "Yeah, I see the measurements, but what does it sound like?"
The engineer in me will simply say that it sounds like the measurements look!
OK... it sounds like what it is - a single-ended triode amplifier. The characteristics of the Nutube dominate the sound of the amplifier. The solid state parts have such low distortion that they really do not contribute much. Along the same lines, I would say that it sounds a lot like the original "Millett Hybrid" - perhaps slightly more "tubey", especially at high volumes. Using the OPA551 removes a little of the high-order distortion products that were caused by the BUF634 in the original hybrid.
Or... I think it sounds pretty good! I've been sitting here listening to it the entire time I've been writing this web page, through some Sennheiser HD600's. Very pleasing.